清空记录
历史记录
取消
清空记录
历史记录


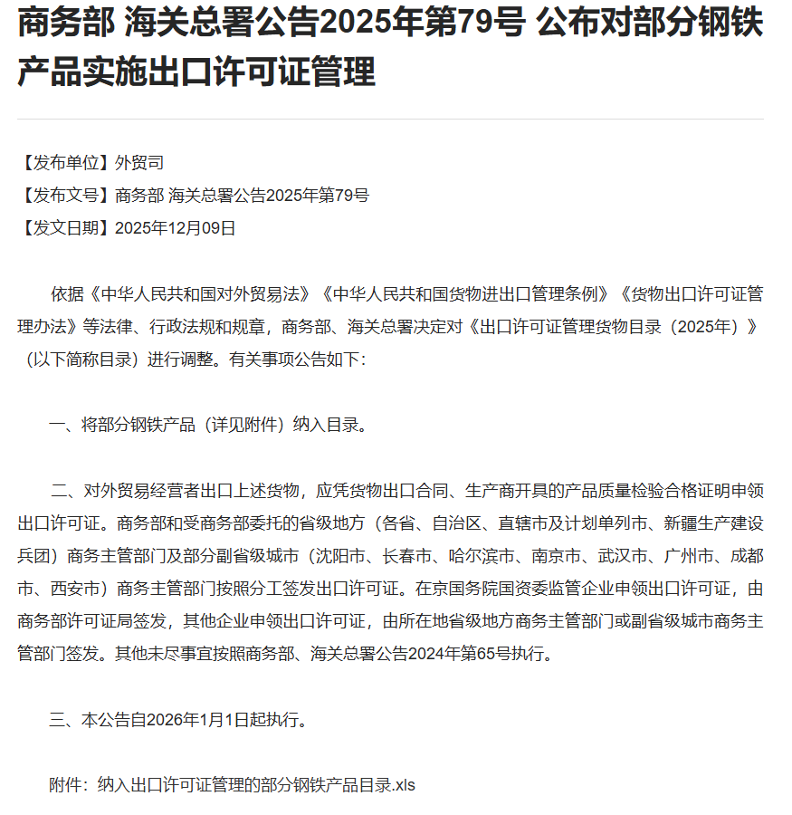
| 序号 | 海关商品编号 | 货物名称 | 单位 |
| 1 | 7201100000 | 非合金生铁,按重量计含磷量在0.5%及以下 | 千克 |
| 2 | 7201200000 | 非合金生铁,按重量计含磷量在0.5%以上 | 千克 |
| 3 | 7201500010 | 合金生铁 | 千克 |
| 4 | 7201500090 | 镜铁 | 千克 |
| 5 | 7203100000 | 直接从铁矿还原的铁产品(铁团、铁粒及类似形状) | 千克 |
| 6 | 7203900000 | 其他海绵铁产品或纯度在99.94%及以上的铁(包括块、团、团粒及类似形状 ) | 千克 |
| 7 | 7204100010 | 符合GB/T 39733-2020标准要求的再生钢铁原料 | 千克 |
| 8 | 7204100090 | 其他铸铁废碎料 | 千克 |
| 9 | 7204210010 | 可进口的再生不锈钢原料 | 千克 |
| 10 | 7204210090 | 其他不锈钢废碎料 | 千克 |
| 11 | 7204290010 | 其他可进口的再生合金钢原料 | 千克 |
| 12 | 7204290090 | 其他合金钢废碎料 | 千克 |
| 13 | 7204300000 | 镀锡钢铁废碎料 | 千克 |
| 14 | 7204410010 | 符合GB/T 39733-2020标准要求的机械加工中产生的再生钢铁原料(机械加工指车,刨,铣,磨,锯,锉,剪,冲加工) | 千克 |
| 15 | 7204410090 | 其他机械加工中产生的钢铁废料(机械加工指车,刨,铣,磨,锯,锉,剪,冲加工 ) | 千克 |
| 16 | 7204490030 | 符合GB/T 39733-2020标准要求的未列名再生钢铁原料 | 千克 |
| 17 | 7204490040 | 废汽车压件、以回收钢铁为主的废五金电器 | 千克 |
| 18 | 7204490090 | 其他未列名钢铁废碎料 | 千克 |
| 19 | 7204500000 | 供再熔的碎料钢铁锭 | 千克 |
| 20 | 7205100000 | 生铁、镜铁及钢铁颗粒 | 千克 |
| 21 | 7205210000 | 合金钢粉末 | 千克 |
| 22 | 7205291000 | 平均粒径小于10微米的铁粉 | 千克 |
| 23 | 7205299000 | 其他生铁、镜铁及其他钢铁粉末 | 千克 |
| 24 | 7206100000 | 铁及非合金钢锭 | 千克 |
| 25 | 7206900000 | 其他初级形状的铁及非合金钢 | 千克 |
| 26 | 7207110000 | 宽度小于厚度两倍的矩形截面钢坯(含碳量小于0.25% ) | 千克 |
| 27 | 7207120010 | 其他矩形截面的厚度大于400MM的连铸板坯(含碳量小于0.25% ,正方形截面除外) | 千克 |
| 28 | 7207120090 | 其他矩形截面钢坯(含碳量小于0.25% ,正方形截面除外) | 千克 |
| 29 | 7207190010 | 其他含碳量小于0.25%的厚度大于400MM的连铸板坯 | 千克 |
| 30 | 7207190090 | 其他含碳量小于0.25%的钢坯 | 千克 |
| 31 | 7207200010 | 车轮用连铸圆坯(直径为380MM和450MM,公差±1.2%,含碳量:0.38%-0.85%,含锰量:0.68%-1.2%,含磷量≤0.012%,总氧化物含量≤0.0012%) | 千克 |
| 32 | 7207200090 | 其他含碳量不小于0.25%的钢坯 | 千克 |
| 33 | 7208100000 | 轧有花纹的热轧卷材(除热轧外未进一步加工的) | 千克 |
| 34 | 7208250000 | 厚≥4.75mm其他经酸洗的热轧卷材(除热轧外未进一步加工,宽≥600mm,未包、镀、涂层) | 千克 |
| 35 | 7208261000 | 4.75mm>厚≥3mm其他大强度热轧卷材(经酸洗,宽≥600mm,屈服强度大于355牛顿/平方毫米) | 千克 |
| 36 | 7208269000 | 其他4.75mm>厚≥3mm热轧卷材(经酸洗,宽≥600mm,屈服强度小于等于355牛顿/平方毫米) | 千克 |
| 37 | 7208271000 | 厚度<1.5mm其他的热轧卷材(经酸洗,宽≥600mm,未包、镀、涂层 ) | 千克 |
| 38 | 7208279000 | 1.5mm≤厚<3mm其他的热轧卷材(经酸洗,宽≥600mm,未包、镀、涂层) | 千克 |
| 39 | 7208360000 | 厚度>10mm的其他热轧卷材(除热轧外未进一步加工,宽≥600mm,未包、镀、涂层) | 千克 |
| 40 | 7208370000 | 10mm≥厚≥4.75mm的其他热轧卷材(除热轧外未进一步加工,宽≥600mm,未包、镀、涂层) | 千克 |
| 41 | 7208381000 | 4.75mm>厚度≥3mm的大强度卷材(宽≥600mm,屈服强度大于355牛顿/平方毫米) | 千克 |
| 42 | 7208389000 | 其他4.75mm>厚度≥3mm的卷材(宽≥600mm,屈服强度小于等于355牛顿/平方毫米 ) | 千克 |
| 43 | 7208391000 | 厚度<1.5mm的其他热轧卷材(除热轧外未进一步加工,宽≥600mm,未包、镀、涂层) | 千克 |
| 44 | 7208399000 | 1.5mm≤厚<3mm的其他热轧卷材(除热轧外未进一步加工,宽≥600mm,未包、镀、涂层) | 千克 |
| 45 | 7208400000 | 轧有花纹的热轧非卷材(除热轧外未进一步加工宽≥600mm,未包、镀、涂层) | 千克 |
| 46 | 7208511000 | 厚度>50mm的其他热轧非卷材(宽≥600mm,未包、镀、涂层) | 千克 |
| 47 | 7208512100 | 20mm<厚≤50mm的其他热轧非卷材(宽≥600mm,未包、镀、涂层,屈服强度不小于500牛顿/平方毫米 ) | 千克 |
| 48 | 7208512900 | 20mm<厚≤50mm的其他热轧非卷材,屈服强度小于500牛顿/平方米(宽≥600mm,未包、镀、涂层 ) | 千克 |
| 49 | 7208519100 | 10mm<厚≤20mm的其他热轧非卷材(宽≥600mm,未包、镀、涂层,屈服强度不小于500牛顿/平方毫米 ) | 千克 |
| 50 | 7208519900 | 10mm<厚≤20mm的其他热轧非卷材,屈服强度小于500牛顿/平方米(宽≥600mm,未包、镀、涂层 ) | 千克 |
| 51 | 7208520000 | 10mm≥厚度≥4.75mm的热轧非卷材(除热轧外未进一步加工,宽≥600mm,未包、镀、涂层) | 千克 |
| 52 | 7208531000 | 4.75mm>厚≥3mm大强度热轧非卷材(宽≥600mm,屈服强度大于355牛顿/平方毫米) | 千克 |
| 53 | 7208539000 | 其他4.75mm>厚≥3mm的热轧非卷材(宽≥600mm,屈服强度小于等于355牛顿/平方毫米 ) | 千克 |
| 54 | 7208541000 | 厚<1.5mm的热轧非卷材(除热轧外未进一步加工,宽≥600mm,未包、镀、涂层 ) | 千克 |
| 55 | 7208549000 | 1.5≤厚<3mm的热轧非卷材(除热轧外未进一步加工,宽≥600mm,未包、镀、涂层 ) | 千克 |
| 56 | 7208900000 | 其他热轧铁或非合金钢宽平板轧材(除热轧外经进一步加工,宽≥600mm,未经包、镀、涂层) | 千克 |
| 57 | 7209151000 | 厚度≥3mm的大强度冷轧卷材(宽≥600mm,屈服强度大于355牛顿/平方毫米) | 千克 |
| 58 | 7209159000 | 其他厚度≥3mm的冷轧卷材(宽≥600mm,屈服强度小于等于355牛顿/平方毫米) | 千克 |
| 59 | 7209161000 | 3mm>厚度>1mm的大强度冷轧卷材(宽≥600mm,屈服强度大于275牛顿/平方毫米 ) | 千克 |
| 60 | 7209169100 | 3mm>厚>1mm小强度冷轧卷材(宽≥600mm,屈服强度小于等于275牛顿/平方毫米,断后伸长率不小于40%) | 千克 |
| 61 | 7209169900 | 3mm>厚>1mm小强度冷轧卷材,断后伸长率小于40%(宽≥600mm,屈服强度小于等于275牛顿/平方毫米) | 千克 |
| 62 | 7209171000 | 1mm≥厚度≥0.5mm大强度冷轧卷材(宽≥600mm,屈服强度大于275牛顿/平方毫米) | 千克 |
| 63 | 7209179100 | 1mm≥厚度≥0.5mm小强度冷轧卷材(宽≥600mm,屈服强度小于等于275牛顿/平方毫米,断后伸长率不小于38%) | 千克 |
| 64 | 7209179900 | 1mm≥厚度≥0.5mm小强度冷轧卷材,断后伸长率小于38%(宽≥600mm,屈服强度小于等于275牛顿/平方毫米) | 千克 |
| 65 | 7209181000 | 厚度<0.3mm的非合金钢冷轧卷材(未进一步加工,宽≥600mm,未包、镀、涂层) | 千克 |
| 66 | 7209189000 | 0.3mm≤厚<0.5mm非合金钢冷轧卷材(未进一步加工,宽≥600mm,未包、镀、涂层) | 千克 |
| 67 | 7209250000 | 厚度≥3mm的冷轧非卷材(除冷轧外未进一步加工,宽≥600mm,未包、镀、涂层) | 千克 |
| 68 | 7209260000 | 3mm>厚度>1mm的冷轧非卷材(除冷轧外未进一步加工,宽≥600mm,未包、镀、涂层) | 千克 |
| 69 | 7209270000 | 1mm≥厚度≥0.5mm的冷轧非卷材(未进一步加工,宽≥600mm,未包、镀、涂层 ) | 千克 |
| 70 | 7209280000 | 厚度小于0.5mm的冷轧非卷材(除冷轧外未进一步加工,宽≥600mm,未包、镀、涂层) | 千克 |
| 71 | 7209900000 | 其他冷轧铁或非合金钢宽平轧材(除冷轧外未进一步加工,宽≥600mm,未包、镀、涂层) | 千克 |
| 72 | 7210110000 | 镀(涂)锡的非合金钢厚宽平板轧材(厚≥0.5mm,宽≥600mm) | 千克 |
| 73 | 7210120000 | 镀(涂)锡的非合金钢薄宽平板轧材(厚<0.5mm,宽≥600mm) | 千克 |
| 74 | 7210200000 | 镀或涂铅的铁或非合金钢平板轧材(包括镀铅锡钢板,宽度在600mm及以上 ) | 千克 |
| 75 | 7210300000 | 电镀锌的铁或非合金钢宽板材(宽≥600mm ) | 千克 |
| 76 | 7210410000 | 镀锌的瓦楞形铁或非合金钢宽板材(电镀锌的除外,宽≥600mm) | 千克 |
| 77 | 7210491000 | 镀锌的其他形铁或非合金钢宽板材,抗拉强度不小于440牛顿/平方毫米(电镀锌的除外,宽≥600mm ) | 千克 |
| 78 | 7210499000 | 镀锌的其他形铁或非合金钢宽板材,抗拉强度小于440牛顿/平方毫米(电镀锌的除外,宽≥600mm ) | 千克 |
| 79 | 7210500000 | 镀或涂氧化铬的铁或非合金钢宽板材(宽度≥600mm) | 千克 |
| 80 | 7210610000 | 镀或涂铝锌合金的铁宽平板轧材(包括非合金钢的,宽度≥600mm) | 千克 |
| 81 | 7210690000 | 其他镀或涂铝的铁宽平板轧材(包括非合金钢的,宽度≥600mm) | 千克 |
| 82 | 7210701000 | 厚度<1.5毫米的涂漆或涂塑的宽度在600毫米及以上的铁或非合金钢平板轧材 | 千克 |
| 83 | 7210709000 | 其他涂漆或涂塑的宽度在600毫米及以上的铁或非合金钢平板轧材 | 千克 |
| 84 | 7210900000 | 经包覆或涂镀其他材料的宽度在600毫米及以上的铁或非合金钢平板轧材 | 千克 |
| 85 | 7211130000 | 未轧花纹的四面轧制的热轧非卷材(150mm<宽<600mm,厚≥4mm,未包、镀、涂层) | 千克 |
| 86 | 7211140000 | 厚度≥4.75mm的其他热轧板材(宽<600mm,未包、镀、涂层) | 千克 |
| 87 | 7211190000 | 其他热轧铁或非合金钢窄板材(宽<600mm,未包、镀、涂层) | 千克 |
| 88 | 7211230000 | 含碳量低于0.25%的冷轧板材(宽<600mm,未包、镀、涂层) | 千克 |
| 89 | 7211290000 | 其他冷轧铁或非合金钢窄板材(宽<600mm,未经包、镀、涂层,含碳量≥0.25%) | 千克 |
| 90 | 7211900000 | 冷轧的铁或非合金钢其他窄板材(宽度<600mm,未经包、镀、涂层) | 千克 |
| 91 | 7212100000 | 镀(涂)锡的铁或非合金钢窄板材(宽<600mm) | 千克 |
| 92 | 7212200000 | 电镀锌的铁或非合金钢窄板材(宽<600mm) | 千克 |
| 93 | 7212300000 | 其他镀或涂锌的铁窄板材(包括非合金钢的,宽度<600mm) | 千克 |
| 94 | 7212400000 | 涂漆或涂塑的铁或非合金钢窄板材(宽度<600mm ) | 千克 |
| 95 | 7212500000 | 涂镀其他材料的铁或非合金钢窄板材(宽度<600mm ) | 千克 |
| 96 | 7212600000 | 经包覆的铁或非合金钢窄板材(宽度<600mm ) | 千克 |
| 97 | 7213100000 | 铁或非合金钢制热轧盘条(带有轧制过程中产生的变形) | 千克 |
| 98 | 7213200000 | 其他易切削钢制热轧盘条(不带有轧制过程中产生的变形) | 千克 |
| 99 | 7213910000 | 圆截面直径<14mm的其他热轧盘条(不带有轧制过程中产生的变形) | 千克 |
| 100 | 7213990000 | 其他热轧盘条(不带有轧制过程中产生的变形) | 千克 |
| 101 | 7214100000 | 铁或非合金钢的锻造条、杆(除热加工外未进一步加工) | 千克 |
| 102 | 7214200000 | 铁或非合金钢的热加工条、杆(带有轧制过程中产生变形,热加工指热轧、热拉拔或热挤压) | 千克 |
| 103 | 7214300000 | 易切削钢的热加工条、杆(不带有轧制过程中产生变形,热加工指热轧、热拉拔、热挤压) | 千克 |
| 104 | 7214910000 | 其他矩形截面的热加工条、杆(正方形除外) | 千克 |
| 105 | 7214990000 | 其他热加工条、杆 | 千克 |
| 106 | 7215100000 | 其他易切削钢制冷加工条、杆(包括冷成形) | 千克 |
| 107 | 7215500000 | 其他冷加工或冷成形的条、杆 | 千克 |
| 108 | 7215900000 | 铁及非合金钢的其他条、杆 | 千克 |
| 109 | 7216101000 | 截面高度<80mmH型钢(除热加工外未经进一步加工) | 千克 |
| 110 | 7216102000 | 截面高度<80mm工字钢(除热加工外未经进一步加工) | 千克 |
| 111 | 7216109000 | 截面高度<80mm槽钢(除热加工外未经进一步加工) | 千克 |
| 112 | 7216210000 | 截面高度<80mm角钢(除热加工外未经进一步加工) | 千克 |
| 113 | 7216220000 | 截面高度<80mm丁字钢(除热加工外未经进一步加工) | 千克 |
| 114 | 7216310000 | 截面高度≥80mm槽钢(除热加工外未经进一步加工) | 千克 |
| 115 | 7216321000 | 截面高度>200mm工字钢(除热加工外未经进一步加工) | 千克 |
| 116 | 7216329000 | 80mm≤截面高度≤200mm工字钢(除热加工外未经进一步加工) | 千克 |
| 117 | 7216331100 | 截面高度>800mmH型钢(除热加工外未经进一步加工) | 千克 |
| 118 | 7216331900 | 200mm<截面高度≤800mmH型钢(除热加工外未经进一步加工) | 千克 |
| 119 | 7216339000 | 80mm≤截面高度≤200mmH型钢(除热加工外未经进一步加工) | 千克 |
| 120 | 7216401000 | 截面高度≥80mm角钢(除热加工外未经进一步加工) | 千克 |
| 121 | 7216402000 | 截面高度≥80mm丁字钢(除热加工外未经进一步加工) | 千克 |
| 122 | 7216501000 | 乙字钢(除热加工外未经进一步加工) | 千克 |
| 123 | 7216502000 | 球扁钢(除热加工外未经进一步加工) | 千克 |
| 124 | 7216509000 | 其他角材、型材及异型材(除热加工外未经进一步加工) | 千克 |
| 125 | 7216610000 | 平板轧材制的角材、型材及异型材(除冷加工外未经进一步加工) | 千克 |
| 126 | 7216690000 | 冷加工的角材、型材及异型材(除冷加工外未经进一步加工) | 千克 |
| 127 | 7216910000 | 其他平板轧材制角材、型材、异型材(冷成型或冷加工制的) | 千克 |
| 128 | 7216990000 | 其他角材、型材及异型材(除冷加工或热加工外经进一步加工) | 千克 |
| 129 | 7217100000 | 未镀或涂层的铁或非合金钢丝(不论是否抛光) | 千克 |
| 130 | 7217200000 | 镀或涂锌的铁或非合金钢丝 | 千克 |
| 131 | 7217301000 | 镀或涂铜的铁或非合金钢丝 | 千克 |
| 132 | 7217309000 | 镀或涂其他贱金属的铁或非合金钢丝 | 千克 |
| 133 | 7217900000 | 其他铁丝或非合金钢丝 | 千克 |
| 134 | 7218100000 | 不锈钢锭及其他初级形状产品 | 千克 |
| 135 | 7218910000 | 矩形截面的不锈钢半制成品(正方形截面除外) | 千克 |
| 136 | 7218990010 | 正方形截面的不锈钢半制成品 | 千克 |
| 137 | 7218990090 | 其他不锈钢半制成品 | 千克 |
| 138 | 7219110000 | 厚度>10mm热轧不锈钢卷板(除热轧外未经进一步加工,宽度≥600mm) | 千克 |
| 139 | 7219121000 | 4.75mm≤厚≤10mm且600mm≤宽度≤1800mm热轧不锈钢卷板(除热轧外未经进一步加工,宽度≥600mm ) | 千克 |
| 140 | 7219129000 | 其他4.75mm≤厚≤10mm热轧不锈钢卷板(除热轧外未经进一步加工,宽度≥600mm ) | 千克 |
| 141 | 7219131200 | 3mm≤厚<4.75mm未经酸洗的热轧不锈钢卷板(除热轧外未经进一步加工,宽度≥600mm ,含锰≥5.5%铬锰系不锈钢) | 千克 |
| 142 | 7219131900 | 3mm≤厚<4.75mm未经酸洗的其他热轧不锈钢卷板(除热轧外未经进一步加工,宽度≥600mm) | 千克 |
| 143 | 7219132200 | 3mm≤厚<4.75mm经酸洗的热轧不锈钢卷板(除热轧外未经进一步加工,宽度≥600mm ,含锰≥5.5%铬锰系不锈钢) | 千克 |
| 144 | 7219132900 | 3mm≤厚<4.75mm经酸洗的其他热轧不锈钢卷板(除热轧外未经进一步加工,宽度≥600mm) | 千克 |
| 145 | 7219141200 | 厚度<3mm未经酸洗的热轧不锈钢卷板(除热轧外未经进一步加工,宽度≥600mm ,含锰≥5.5%铬锰系不锈钢) | 千克 |
| 146 | 7219141900 | 厚度<3mm未经酸洗的其他热轧不锈钢卷板(除热轧外未经进一步加工,宽度≥600mm) | 千克 |
| 147 | 7219142200 | 厚度<3mm经酸洗的热轧不锈钢卷板(除热轧外未经进一步加工,宽度≥600mm ,含锰≥5.5%铬锰系不锈钢) | 千克 |
| 148 | 7219142900 | 厚度<3mm经酸洗的其他热轧不锈钢卷板(除热轧外未经进一步加工,宽度≥600mm) | 千克 |
| 149 | 7219210000 | 厚度>10mm热轧不锈钢平板(除热轧外未经进一步加工,宽度≥600mm) | 千克 |
| 150 | 7219220000 | 4.75mm≤厚≤10mm热轧不锈钢平板(除热轧外未经进一步加工,宽度≥600mm) | 千克 |
| 151 | 7219230000 | 3mm≤厚<4.75mm热轧不锈钢平板(除热轧外未经进一步加工,宽度≥600mm) | 千克 |
| 152 | 7219241000 | 1mm<厚度<3mm热轧不锈钢平板(除热轧外未经进一步加工,宽度≥600mm) | 千克 |
| 153 | 7219242000 | 0.5mm≤厚≤1mm热轧不锈钢平板(除热轧外未经进一步加工,宽度≥600mm) | 千克 |
| 154 | 7219243000 | 厚度<0.5mm热轧不锈钢平板(除热轧外未经进一步加工,宽度≥600mm) | 千克 |
| 155 | 7219310000 | 厚度≥4.75mm冷轧不锈钢板(除冷轧外未经进一步加工,宽度≥600mm) | 千克 |
| 156 | 7219321000 | 3mm≤厚<4.75mm且600mm≤宽度≤1800mm冷轧不锈钢板材(除冷轧外未经进一步加工,宽度≥600mm) | 千克 |
| 157 | 7219329000 | 其他3mm≤厚<4.75mm冷轧不锈钢板材(除冷轧外未经进一步加工,宽度≥600mm) | 千克 |
| 158 | 7219331000 | 1mm<厚<3mm,按重量计含锰量在5.5%及以上的铬锰系不锈钢(除冷轧外未经进一步加工,宽度≥600mm) | 千克 |
| 159 | 7219339000 | 其他1mm<厚<3mm冷轧不锈钢板材(除冷轧外未经进一步加工,宽度≥600mm) | 千克 |
| 160 | 7219340000 | 0.5mm≤厚≤1mm冷轧不锈钢板材(除冷轧外未经进一步加工,宽度≥600mm) | 千克 |
| 161 | 7219350000 | 厚度<0.5mm冷轧不锈钢板材(除冷轧外未经进一步加工,宽度≥600mm) | 千克 |
| 162 | 7219900000 | 其他不锈钢冷轧板材(热轧或冷轧后经进一步加工,非卷材,宽度≥600mm) | 千克 |
| 163 | 7220110000 | 热轧不锈钢带材厚度≥4.75mm(除热轧外未经进一步加工,宽度<600mm) | 千克 |
| 164 | 7220120000 | 热轧不锈钢带材厚度<4.75mm(除热轧外未经进一步加工,宽度<600mm) | 千克 |
| 165 | 7220202000 | 厚度≤0.35mm冷轧不锈钢带材(除冷轧外未经进一步加工,宽度<600mm) | 千克 |
| 166 | 7220203000 | 0.35mm<厚度<3mm的冷轧不锈钢带材(除冷轧外未经进一步加工,宽度<600mm) | 千克 |
| 167 | 7220204000 | 厚度≥3mm的冷轧不锈钢带材(除冷轧外未经进一步加工,宽度<600mm) | 千克 |
| 168 | 7220900000 | 其他不锈钢带材(热轧或冷轧后经进一步加工,宽度<600mm) | 千克 |
| 169 | 7221000000 | 不锈钢热轧条、杆(不规则盘卷的不锈钢热轧条、杆) | 千克 |
| 170 | 7222110000 | 圆形截面的热加工不锈钢条、杆(除热加工外未经进一步加工) | 千克 |
| 171 | 7222190000 | 其他截面形状的热加工不锈钢条、杆(除热加工外未经进一步加工) | 千克 |
| 172 | 7222200000 | 冷成形或冷加工的不锈钢条、杆(除冷加工外未进一步加工的不锈钢条、杆) | 千克 |
| 173 | 7222300001 | 自由锻成矩形(正方形除外)截面的不锈钢条、杆 | 千克 |
| 174 | 7222300090 | 其他不锈钢条、杆 | 千克 |
| 175 | 7222400000 | 不锈钢角材、型材及异型材 | 千克 |
| 176 | 7223000000 | 不锈钢丝 | 千克 |
| 177 | 7224100000 | 其他合金钢锭及其他初级形状 | 千克 |
| 178 | 7224901000 | 粗铸锻件坯(单件重量在10吨及以上) | 千克 |
| 179 | 7224909010 | 其他合金钢圆坯,直径≥700mm(其他合金钢锭及其他初级形态的) | 千克 |
| 180 | 7224909090 | 其他合金钢坯,直径≥700mm的合金钢圆坯除外(其他合金钢锭及其他初级形态的) | 千克 |
| 181 | 7225110010 | 宽度在600毫米及以上的取向电工钢(按重量计含硅量至少为0.6%,含碳量不超过0.08%,可含有不超过1.0%的铝,所含其他元素的比例并不使其具有其他合金钢的特性;厚度不超过0.56毫米;呈卷状的,则其可为任何宽度;呈板状的,则其宽度至少是厚度的十倍) | 千克 |
| 182 | 7225110090 | 其他宽度在600毫米及以上的取向性硅电钢 | 千克 |
| 183 | 7225190000 | 其他硅电钢宽板(宽≥600mm) | 千克 |
| 184 | 7225301000 | 宽度≥600mm热轧其他合金钢卷材,厚度在2毫米及以下(除热轧外未经进一步加工) | 千克 |
| 185 | 7225309000 | 宽度≥600mm热轧其他合金钢卷材,厚度在2毫米以上(除热轧外未经进一步加工) | 千克 |
| 186 | 7225401000 | 宽≥600mm热轧工具钢材(除热轧外未经进一步加工) | 千克 |
| 187 | 7225409100 | 宽≥600mm热轧含硼合金钢材(除热轧外未经进一步加工) | 千克 |
| 188 | 7225409900 | 宽≥600mm热轧其他合金钢材(除热轧外未经进一步加工) | 千克 |
| 189 | 7225500000 | 宽度≥600mm冷轧其他合金钢板材(除冷轧外未经进一步加工) | 千克 |
| 190 | 7225910000 | 电镀锌的其他合金钢宽平板轧材(宽≥600mm) | 千克 |
| 191 | 7225920000 | 其他镀或涂锌的其他合金钢宽板材(宽≥600mm) | 千克 |
| 192 | 7225991000 | 宽≥600mm的高速钢制平板轧材 | 千克 |
| 193 | 7225999000 | 宽≥600mm的其他合金钢平板轧材 | 千克 |
| 194 | 7226110010 | 宽度小于600毫米的取向电工钢(按重量计含硅量至少为0.6%,含碳量不超过0.08%,可含有不超过1.0%的铝,所含其他元素的比例并不使其具有其他合金钢的特性;厚度不超过0.56毫米;呈卷状的,则其可为任何宽度;呈板状的,则其宽度至少是厚度的十倍) | 千克 |
| 195 | 7226110090 | 其他宽度小于600毫米的取向性硅电钢 | 千克 |
| 196 | 7226190000 | 其他硅电钢窄板(宽<600mm) | 千克 |
| 197 | 7226200000 | 宽度<600mm的高速钢平板轧材 | 千克 |
| 198 | 7226911000 | 宽度<600mm热轧工具钢材(除热轧外未经进一步加工) | 千克 |
| 199 | 7226919100 | 宽度<600mm热轧含硼合金钢板材(除热轧外未经进一步加工) | 千克 |
| 200 | 7226919900 | 其他(除热轧外未经进一步加工) | 千克 |
| 201 | 7226920000 | 宽度<600mm冷轧其他合金钢板材(除冷轧外未经进一步加工) | 千克 |
| 202 | 7226991000 | 电镀或涂锌的其他合金钢窄平板轧材(宽度<600mm) | 千克 |
| 203 | 7226992000 | 用其他方法镀或涂锌的其他合金钢窄板材(宽度<600mm) | 千克 |
| 204 | 7226999001 | 铁镍合金带材(生产集成电路框架用或显示面板精密金属掩膜版用,宽度<600mm) | 千克 |
| 205 | 7226999090 | 其他合金板材(宽度<600mm) | 千克 |
| 206 | 7227100000 | 高速钢的热轧盘条(不规则盘卷的) | 千克 |
| 207 | 7227200000 | 硅锰钢的热轧盘条(不规则盘卷的) | 千克 |
| 208 | 7227901000 | 不规则盘卷的含硼合金钢热轧条杆 | 千克 |
| 209 | 7227909100 | 不规则盘卷的其他合金钢热轧条杆,截面为圆形的 | 千克 |
| 210 | 7227909900 | 不规则盘卷的其他合金钢热轧条杆,截面为圆形的除外 | 千克 |
| 211 | 7228100000 | 其他高速钢的条、杆 | 千克 |
| 212 | 7228200000 | 其他硅锰钢的条、杆 | 千克 |
| 213 | 7228301000 | 含硼合金钢热加工条、杆(除热轧,热拉拔或热挤压外未经进一步加工的) | 千克 |
| 214 | 7228309100 | 其他合金钢热加工条、杆,截面为圆形的(除热轧,热拉拔或热挤压外未经进一步加工的) | 千克 |
| 215 | 7228309900 | 其他合金钢热加工条、杆,截面为圆形的除外(除热轧,热拉拔或热挤压外未经进一步加工的) | 千克 |
| 216 | 7228400000 | 其他合金钢锻造条、杆(除锻造外未经进一步加工的) | 千克 |
| 217 | 7228500000 | 其他合金钢冷成形或冷加工条、杆(除冷成形或冷加工外未进一步加工) | 千克 |
| 218 | 7228600000 | 其他合金钢条、杆(热加工或冷加工后经进一步加工) | 千克 |
| 219 | 7228701000 | 履带板合金型钢 | 千克 |
| 220 | 7228709000 | 其他合金钢角材、型材及异型材 | 千克 |
| 221 | 7228800000 | 其他合金钢空心钻钢(包括非合金钢) | 千克 |
| 222 | 7229200000 | 硅锰钢丝 | 千克 |
| 223 | 7229901000 | 高速钢丝 | 千克 |
| 224 | 7229909000 | 其他合金钢丝 | 千克 |
| 225 | 7301100000 | 钢铁板桩(不论是否钻孔、扎眼或组装) | 千克 |
| 226 | 7301200000 | 焊接的钢铁角材、型材及异型材 | 千克 |
| 227 | 7302100000 | 钢轨 | 千克 |
| 228 | 7302300000 | 道岔尖轨、辙叉、尖轨拉杆及其他岔道段体 | 千克 |
| 229 | 7302400000 | 钢铁制鱼尾板、钢轨垫板 | 千克 |
| 230 | 7302901000 | 钢铁轨枕 | 千克 |
| 231 | 7302909000 | 其他铁道电车道铺轨用钢铁材料 | 千克 |
| 232 | 7303001000 | 内径≥500mm的铸铁圆型截面管 | 千克 |
| 233 | 7303009000 | 其他铸铁管及空心异型材 | 千克 |
| 234 | 7304111000 | 不锈钢制215.9mm≤外径≤406.4mm的管道管(石油或天然气无缝钢铁管道管) | 千克 |
| 235 | 7304112000 | 不锈钢制114.3mm<外径<215.9mm的管道管(石油或天然气无缝钢铁管道管) | 千克 |
| 236 | 7304113000 | 不锈钢制外径≤114.3mm的管道管(石油或天然气无缝钢铁管道管) | 千克 |
| 237 | 7304119000 | 其他不锈钢制管道管(石油或天然气无缝钢铁管道管) | 千克 |
| 238 | 7304191000 | 其他215.9mm≤外径≤406.4mm的管道管(石油或天然气无缝钢铁管道管铸铁的除外) | 千克 |
| 239 | 7304192000 | 其他114.3mm<外径<215.9mm的管道管(石油或天然气无缝钢铁管道管铸铁的除外) | 千克 |
| 240 | 7304193000 | 其他外径≤114.3mm的管道管(石油或天然气无缝钢铁管道管铸铁的除外) | 千克 |
| 241 | 7304199000 | 其他管道管(石油或天然气无缝钢铁管道管铸铁的除外) | 千克 |
| 242 | 7304221000 | 不锈钢制外径≤168.3mm钻管(钻探石油及天然气用) | 千克 |
| 243 | 7304229000 | 其他不锈钢制钻管(钻探石油及天然气用) | 千克 |
| 244 | 7304231000 | 其他外径≤168.3mm钻管(钻探石油及天然气用,铸铁的除外) | 千克 |
| 245 | 7304239000 | 其他钻管(钻探石油及天然气用,铸铁的除外) | 千克 |
| 246 | 7304240000 | 其他不锈钢制钻探石油及天然气用的套管及导管 | 千克 |
| 247 | 7304291000 | 屈服强度<552兆帕的其他钻探石油及天然气用的套管及导管(铸铁的除外) | 千克 |
| 248 | 7304292000 | 552兆帕≤屈服强度<758兆帕的其他钻探石油及天然气用的套管及导管(铸铁的除外) | 千克 |
| 249 | 7304293000 | 屈服强度≥758兆帕的其他钻探石油及天然气用的套管及导管(铸铁的除外) | 千克 |
| 250 | 7304311000 | 冷轧的钢铁制无缝锅炉管(冷拔或冷轧的铁或非合金钢制的,包括内螺纹) | 千克 |
| 251 | 7304312000 | 冷轧的铁制无缝地质钻管、套管(冷拔或冷轧的铁或非合金钢制的) | 千克 |
| 252 | 7304319000 | 其他冷轧的铁制无缝圆形截面管(冷拔或冷轧的铁或非合金钢制的) | 千克 |
| 253 | 7304391000 | 非冷拔或冷轧的铁制无缝锅炉管 | 千克 |
| 254 | 7304392000 | 非冷轧的铁制无缝地质钻管、套管(非冷拔或冷轧的铁或非合金钢制的) | 千克 |
| 255 | 7304399000 | 非冷轧的铁制其他无缝管(非冷拔或冷轧的铁或非合金钢制的) | 千克 |
| 256 | 7304411000 | 冷轧的不锈钢制无缝锅炉管,冷拔或冷轧的,包括内螺纹 | 千克 |
| 257 | 7304419000 | 冷轧的不锈钢制的其他无缝管(冷拔或冷轧的) | 千克 |
| 258 | 7304491000 | 非冷轧(拔)不锈钢制无缝锅炉管(包括内螺纹) | 千克 |
| 259 | 7304499000 | 非冷轧的不锈钢制其他无缝管(冷拔或冷轧的除外) | 千克 |
| 260 | 7304511001 | 高温承压用合金钢无缝钢管(抗拉强度≥620MPa、屈服强度≥440MPa)(外径在127mm以上(含127mm),化学成分(wt%)中碳(C)的含量≥0.07且≤0.13、铬(Cr)的含量≥8.5且≤9.5、钼(Mo)的含量≥0.3且≤0.6、钨(W)的含量≥1.5且≤2.0、抗拉强度≥620Mpa、屈服强度≥440Mpa) | 千克 |
| 261 | 7304511090 | 冷轧的其他合金钢无缝锅炉管(冷拔或冷轧的,包括内螺纹) | 千克 |
| 262 | 7304512000 | 冷轧的其他合金钢无缝地质钻管、套管(冷拔或冷轧的) | 千克 |
| 263 | 7304519001 | 高温承压用合金钢无缝钢管(抗拉强度≥620MPa、屈服强度≥440MPa)(外径在127mm以上(含127mm),化学成分(wt%)中碳(C)的含量≥0.07且≤0.13、铬(Cr)的含量≥8.5且≤9.5、钼(Mo)的含量≥0.3且≤0.6、钨(W)的含量≥1.5且≤2.0、抗拉强度≥620Mpa、屈服强度≥440Mpa) | 千克 |
| 264 | 7304519090 | 冷轧的其他合金钢制其他无缝管(冷拔或冷轧的) | 千克 |
| 265 | 7304591001 | 高温承压用合金钢无缝钢管(抗拉强度≥620MPa、屈服强度≥440MPa)(外径在127mm以上(含127mm),化学成分(wt%)中碳(C)的含量≥0.07且≤0.13、铬(Cr)的含量≥8.5且≤9.5、钼(Mo)的含量≥0.3且≤0.6、钨(W)的含量≥1.5且≤2.0、抗拉强度≥620Mpa、屈服强度≥440Mpa) | 千克 |
| 266 | 7304591090 | 非冷轧其他合金钢无缝锅炉管(非冷拔或冷轧的) | 千克 |
| 267 | 7304592000 | 非冷轧其他合金钢无缝地质钻管、套管(冷拔或冷轧的除外) | 千克 |
| 268 | 7304599001 | 高温承压用合金钢无缝钢管(抗拉强度≥620MPa、屈服强度≥440MPa)(外径在127mm以上(含127mm),化学成分(wt%)中碳(C)的含量≥0.07且≤0.13、铬(Cr)的含量≥8.5且≤9.5、钼(Mo)的含量≥0.3且≤0.6、钨(W)的含量≥1.5且≤2.0、抗拉强度≥620Mpa、屈服强度≥440Mpa) | 千克 |
| 269 | 7304599090 | 非冷轧其他合金钢制无缝圆形截面管(非冷拔或冷轧的) | 千克 |
| 270 | 7304900000 | 未列名无缝钢铁管及空心异型材(铸铁除外) | 千克 |
| 271 | 7305110000 | 纵向埋弧焊接石油、天然气粗钢管(粗钢管指外径超过406.4mm) | 千克 |
| 272 | 7305120000 | 其他纵向焊接石油、天然气粗钢管(粗钢管指外径超过406.4mm) | 千克 |
| 273 | 7305190000 | 其他石油、天然气粗钢管(粗钢管指外径超过406.4mm) | 千克 |
| 274 | 7305200000 | 其他钻探石油、天然气用粗套管(粗钢管指外径超过406.4mm) | 千克 |
| 275 | 7305310000 | 纵向焊接的其他粗钢铁管(粗钢铁管指外径超过406.4mm) | 千克 |
| 276 | 7305390000 | 其他方法焊接其他粗钢铁管(粗钢铁管指外径超过406.4mm) | 千克 |
| 277 | 7305900000 | 未列名圆形截面粗钢铁管(粗钢铁管指外径超过406.4mm) | 千克 |
| 278 | 7306110000 | 不锈钢焊缝石油及天然气管道管 | 千克 |
| 279 | 7306190000 | 非不锈钢焊缝石油及天然气管道管 | 千克 |
| 280 | 7306210000 | 不锈钢焊缝钻探石油及天然气用套管及导管 | 千克 |
| 281 | 7306290000 | 其他钻探石油及天然气用套管及导管 | 千克 |
| 282 | 7306301100 | 其他铁或非合金钢圆形截面焊缝管外径≤10毫米,壁厚≤0.7毫米(细焊缝管指外径不超过406.4mm ) | 千克 |
| 283 | 7306301900 | 其他铁或非合金钢圆形截面焊缝管外径≤10毫米,壁厚>0.7毫米(细焊缝管指外径不超过406.4mm ) | 千克 |
| 284 | 7306309000 | 其他铁或非合金钢圆形截面焊缝管,外径>10毫米(细焊缝管指外径不超过406.4mm ) | 千克 |
| 285 | 7306400000 | 不锈钢其他圆形截面细焊缝管(细焊缝管指外径不超过406.4mm ) | 千克 |
| 286 | 7306500000 | 其他合金钢的圆形截面细焊缝管(细焊缝管指外径不超过406.4mm ) | 千克 |
| 287 | 7306610000 | 矩形或正方形截面的其他焊缝管 | 千克 |
| 288 | 7306690000 | 其他非圆形截面的其他焊缝管 | 千克 |
| 289 | 7306900010 | 多壁式管道(直接与化学品接触表面由特殊耐腐蚀材料制成) | 千克 |
| 290 | 7306900090 | 未列名其他钢铁管及空心异型材 | 千克 |
| 291 | 7307110000 | 无可锻性铸铁制管子附件 | 千克 |
| 292 | 7307190000 | 可锻性铸铁及铸钢管子附件 | 千克 |
| 293 | 7307210000 | 不锈钢制法兰 | 千克 |
| 294 | 7307220000 | 不锈钢制螺纹肘管、弯管、管套 | 千克 |
| 295 | 7307230000 | 不锈钢制对焊件 | 千克 |
| 296 | 7307290000 | 不锈钢制其他管子附件 | 千克 |
| 297 | 7307910000 | 未列名钢铁制法兰(不锈钢除外) | 千克 |
| 298 | 7307920000 | 未列名钢铁制螺纹肘管、弯管、管套(不锈钢除外) | 千克 |
| 299 | 7307930000 | 未列名钢铁制对焊件(不锈钢除外) | 千克 |
| 300 | 7307990000 | 未列名钢铁制其他管子附件(不锈钢除外) | 千克 |
| 备注:出口许可证管理范围以货物名称为准,海关商品编号供通关申报参考。 | |||